
Figura 1. Spice (programa de simulación con énfasis de circuito integrado)
Spice (programa de simulación con énfasis de circuito integrado) es un programa de computadora utilizado para imitar cómo se comportan los circuitos electrónicos.Puede usarlo para verificar cómo funcionarán los circuitos antes de construirlos.Con Spice, puede ver cómo diferentes piezas como resistencias, condensadores y transistores funcionan juntos en un circuito, lo que hace que el diseño sea más fácil y rápido.

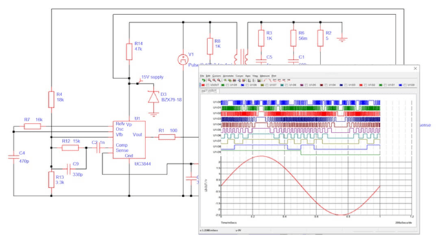
Figura 2. Simulación de especias que muestra las formas de onda esquemáticas y de salida del circuito
La simulación de especias funciona creando un modelo de computadora de un circuito.En lugar de construir el circuito con piezas reales, puede usar el programa para describir cada componente, como resistencias, condensadores y transistores y cómo están conectados.El software luego actúa como la electricidad se está ejecutando por el circuito y muestra lo que sucedería.
Con Spice, puede ver resultados como voltaje, corriente y energía En diferentes puntos del circuito.También puede cambiar las partes, como probar un condensador más grande o una resistencia más pequeña, y ver instantáneamente cómo reacciona el circuito.También puede probar cómo se comporta el circuito con diferentes señales de entrada, como potencia constante o formas de onda cambiantes.
Esto hace que sea más fácil encontrar errores, solucionar problemas y mejorar los diseños antes de pasar tiempo y dinero construyendo lo real.Spice le brinda una forma segura y simple de probar ideas en una computadora antes de crear hardware real.
Spice se creó por primera vez en el Universidad de California, Berkeley a principios de la década de 1970.Creció de un programa anterior llamado Cancer, desarrollado a fines de la década de 1960, y fue publicado oficialmente como Spice versión 1 En 1972. El programa se puso a disposición del público de forma gratuita, gracias al profesor Donald Pederson, quien creía que el progreso en la tecnología debería compartirse abiertamente.
La primera versión de SPICE fue escrita en Fortran, un lenguaje utilizado para la computación científica en ese momento, y fue diseñada para ejecutarse en computadoras mainframe.En 1975, Spice2 fue lanzado, ofreciendo más precisión y características.Una de las revisiones más populares fue Spice2G.6, que se volvió útil para el análisis y la enseñanza de circuitos.Un hito importante llegó en 1985 con el lanzamiento de Spice3, reescrito en el lenguaje de programación C.Este cambio hizo que SPICE sea más rápida, más flexible y más fácil de adaptarse a los nuevos sistemas informáticos.SPICE3 también agregó soporte para nuevos modelos de dispositivos, como Mesfets, y le permitió usar etiquetas de texto en lugar de solo números para nodos de circuito.
Desde entonces, Spice ha seguido evolucionando.Diferentes compañías y fabricantes han construido sus propias versiones, como PSPICE, HSPICE y LTSPICE, cada una adición de características especializadas, interfaces mejoradas y bibliotecas más grandes de componentes electrónicos.Hoy, Spice sigue siendo una de las herramientas más principales en la electrónica.Desde sus primeros días en las computadoras mainframe hasta sus versiones modernas que se ejecutan en computadoras de escritorio y computadoras portátiles, se ha convertido en una herramienta estándar para diseñar, probar y refinar los circuitos antes de construirlos.

Figura 3. Vista 3D de un diseño de placa de circuito impreso (PCB)
Especias en simulación de DC - Spice verifica cómo se comporta un circuito con señales constantes e inmutables.Las especias muestran los voltajes y las corrientes en cada parte del circuito cuando están alimentados por una fuente constante.
Especias en respuesta de CA - Spice Studies cómo responden los circuitos a las señales que cambian con la frecuencia.Esto es útil para diseñar amplificadores, filtros y otros sistemas donde el rendimiento depende de la frecuencia.
Especias en comportamiento transitorio - Spice muestra cómo reacciona un circuito con el tiempo cuando las entradas cambian repentina o continuamente, como encender y apagar un dispositivo.Le ayuda a ver claramente el tiempo y las formas de onda.
Especias en predicción de ruido - La especia predice señales o perturbaciones no deseadas, llamadas ruido, en un circuito.Esto le permite diseñar sistemas más estables y confiables, especialmente en electrónica sensible.
Spicio en el modelado de dispositivos - Spice puede crear modelos de piezas simples como resistencias y condensadores, así como dispositivos complejos como diodos y transistores.Estos modelos actúan como los componentes reales para una simulación precisa.
Especias en optimización del diseño - Spice le permite probar los circuitos virtualmente, cambiar los valores de los componentes y ejecutar simulaciones nuevamente.Esto hace que sea más fácil mejorar los diseños al tiempo que reduce la necesidad de prototipos físicos.
Especias en educación - Spice se usa en escuelas y universidades.Con programas como PSPICE®, puede aprender cómo funcionan los circuitos sin configuraciones de laboratorio costosas, por lo que es una herramienta de enseñanza valiosa.

Figura 4. Spice Beyond Electronics: térmica, electromecánica y multifísica
Spice no se limita a la simulación de circuitos electrónicos;Las especias también se pueden utilizar para modelar sistemas no eléctricos como procesos térmicos y electromecánicos.Esto funciona haciendo analogías entre componentes eléctricos y sistemas físicos.Por ejemplo, la capacidad de calor en un sistema térmico se puede comparar con la capacitancia eléctrica, lo que permite que SPICE simule cómo fluyen el calor y cómo funcionan los sistemas de enfriamiento.Esto es especialmente útil en la electrónica moderna, donde la gestión del calor es básica para una operación confiable.
Las especias también se pueden aplicar a sistemas electromecánicos, como motores y unidades.Al convertir partes mecánicas en modelos eléctricos equivalentes, puede estudiar el rendimiento eléctrico y mecánico en una simulación.Esto ayuda a refinar diseños y garantizar una interacción suave entre diferentes partes del sistema.
Más allá de estos usos, Spice también se ha extendido a áreas como electromagnética y microfluídica.En electromagnetics, SPICE modela la interacción de los campos eléctricos y magnéticos para mejorar la eficiencia del dispositivo.En microfluídica, SPICE utiliza analogías eléctricas para predecir el flujo de fluidos en canales muy pequeños, lo que le ayuda a optimizar dispositivos LAB sobre un chip y sistemas similares.
Estas diversas aplicaciones muestran la flexibilidad y el valor de Spice en múltiples campos de manejo.Desde la gestión del calor hasta la mejora de los motores, los campos de modelado o la predicción del flujo de fluidos, Spice proporciona una plataforma unificada para probar y refinar diseños antes de construirlos.
Spice hace que el diseño del circuito sea más fácil y rápido.Puede probar sus ideas en una computadora antes de construir un hardware.Esto ahorra tiempo, reduce el costo y evita los errores al principio del proceso.También ofrece detalles precisos como voltaje, corriente y energía, lo que le ayuda a comprender cómo funcionará un circuito en realidad.Spice admite muchos componentes diferentes, desde resistencias simples hasta dispositivos complejos como transistores y sistemas de energía.Los diseños se pueden cambiar rápidamente, y los resultados se muestran instantáneamente, lo que facilita la refinación y mejora de los circuitos.
Aunque Spice es excelente, también tiene algunos límites.La precisión de sus resultados depende de cuán buenos sean los modelos de componentes, si los modelos no son realistas, la simulación puede no coincidir con el rendimiento real.También puede ser difícil para usted usar, ya que comprender la configuración y los resultados requieren algo de práctica.Para circuitos muy grandes y complejos, las especias pueden funcionar lentamente y requerir una computadora fuerte.Lo más importante, SPICE no puede reemplazar completamente las pruebas reales, porque algunos efectos físicos son demasiado complejos para modelar.Esto significa que aún necesita construir y probar sus circuitos para confirmar los resultados.
El programa de especias o simulación con énfasis de circuito integrado es más que un programa para probar circuitos, es una herramienta principal para aprender, diseñar y mejorar los sistemas.Spice ahorra tiempo, reduce los costos y hace que los diseños sean más precisos.Aunque no puede reemplazar completamente las pruebas reales, SPICE le brinda una manera simple de comprender y mejorar su trabajo.Al usar Spice Together, se pueden hacer diseños mejores y más confiables.
ACERCA DE NOSOTROS
Satisfacción del cliente cada vez.Confianza mutua e intereses comunes.
Johnson Counter Basics: cómo funciona y las principales consideraciones
2024-09-11
Explorando IC 7400: Especificaciones, configuración de PIN y aplicaciones prácticas
2024-09-09
Sí, Spice puede simular elementos lógicos digitales como puertas, pestillos y chanclas.Sin embargo, está diseñado principalmente para circuitos analógicos, por lo que las simulaciones digitales pueden no ser tan eficientes como las herramientas digitales especializadas.
Sí, pero requiere algo de aprendizaje.Puede encontrar los comandos y la configuración desafiantes al principio.Las herramientas gratuitas como LTSpice lo hacen más fácil con tutoriales, circuitos de ejemplo y una interfaz gráfica.
LTSPICE es una versión gratuita y mejorada de SPICE que viene con una interfaz para principiantes, un procesamiento más rápido y muchos modelos incorporados.A diferencia de Basic Spice, es más fácil para usted y ampliamente utilizado tanto en la industria como en la educación.
Sí.Algunos complementos agregan soporte para piezas avanzadas como nuevos semiconductores o dispositivos fotónicos.Otros mejoran gráficos, análisis de datos y la interfaz.Estos son eficientes en industrias como el automóvil, donde se requieren simulaciones de térmicas o confiabilidad detalladas.
Spice es conocida por su precisión y flexibilidad, ofreciendo muchos tipos de análisis como controles de ruido y sensibilidad.Las herramientas como MultiSIM pueden ser más fáciles de usar y mejor para las pruebas de hardware reales, mientras que SPICE es más fuerte para simulaciones detalladas y avanzadas.
Email: Info@ariat-tech.comHK TEL: +852 30501966AÑADIR: Salón 2703 27F Ho King Comm Center 2-16,
Fa Yuen St MongKok Kowloon, Hong Kong.