
Figura 1. DIAC tipo DB3
un DIAC (Diodo para corriente alterna) es una pequeña pieza electrónica con dos terminales.DIAC se utiliza principalmente para encender otros dispositivos en circuitos de alimentación de CA.A diferencia de un diodo normal que permite que la corriente fluya en una sola dirección, un DIAC puede dejar que la corriente fluya en ambas direcciones, pero sólo cuando el voltaje aumenta lo suficiente.
Normalmente, un DIAC no deja pasar la corriente.Cuando el voltaje a través de él alcanza un cierto nivel, llamado voltaje de ruptura, el DIAC se enciende repentinamente y permite que la corriente fluya.Esto sucede tanto para voltajes positivos como negativos.El DIAC permanece encendido mientras la corriente siga fluyendo y se apaga nuevamente cuando la corriente se vuelve muy pequeña.
Los DIAC se utilizan para activar TRIAC en circuitos como atenuadores de luz, controladores de velocidad de ventiladores, controles de calentadores y reguladores de velocidad de motores, donde se requiere un control suave y uniforme de la alimentación de CA.

Figura 2. Símbolo del circuito de DIAC
DIAC tiene dos terminales y puede conducir corriente en ambas direcciones.El DIAC permanece APAGADO a bajo voltaje y se enciende solo cuando el voltaje alcanza su nivel de ruptura, razón por la cual se usa para activar TRIAC en circuitos de control de CA, como atenuadores de luz y reguladores de ventilador.
Un DIAC está hecho de múltiples capas de material semiconductor, generalmente dispuesto en una estructura simétrica.A diferencia de un diodo normal, no tiene una única unión P-N.En cambio, sus capas internas están diseñadas para que el dispositivo se comporte igual en ambas direcciones.

Figura 3. Estructura interna del DIAC
Debido a esta estructura, el DIAC puede bloquear la corriente a bajos voltajes y luego se enciende repentinamente cuando el voltaje alcanza su nivel de ruptura, ya sea que el voltaje sea positivo o negativo.Este diseño interno simétrico es lo que permite que el DIAC funcione de manera confiable en circuitos de CA y proporcione una activación uniforme para dispositivos como los TRIAC.
diac permanece apagado cuando el voltaje aplicado es bajo y bloquea la corriente en ambas direcciones.Cuando el voltaje a través de él aumenta y alcanza un cierto valor llamado voltaje de ruptura, el DIAC se enciende repentinamente y permite que la corriente fluya.Esto sucede para ambos positivo y voltajes negativos.
Una vez que el DIAC está encendido, continúa conduciendo hasta que la corriente cae por debajo de un pequeño nivel llamado corriente de mantenimiento.En ese momento, se apaga nuevamente.Este comportamiento hace que el DIAC sea útil para activar TRIAC y controlar la alimentación de CA en circuitos como atenuadores de luz y reguladores de ventiladores.

La curva característica V – I de un DIAC es En forma de Z y reclinarse en el primer y tercer cuadrante, mostrando que conduce tanto en polaridad positiva como negativa.El primer cuadrante representa el medio ciclo positivo desde donde fluye la corriente. MT1 a MT2, mientras que el tercer cuadrante representa el medio ciclo negativo donde la corriente fluye desde MT2 a MT1.
en bajo voltaje aplicado, el DIAC permanece en un estado de bloqueo con una resistencia muy alta, permitiendo que solo fluya una pequeña corriente de fuga.Cuando el voltaje aplicado alcanza el voltaje de ruptura, la resistencia cae repentinamente y el DIAC se enciende.Esto provoca un fuerte aumento de la corriente y una caída del voltaje en todo el dispositivo.
La mayoría de los DIAC tienen un voltaje de ruptura de aproximadamente 30 voltios , dependiendo del tipo de dispositivo.Una vez en conducción, el DIAC permanece encendido hasta que la corriente cae por debajo de un valor mínimo conocido como corriente de mantenimiento, después de lo cual se apaga nuevamente.
Los DIAC se aplican en circuitos de conmutación y control de energía de CA.Las aplicaciones comunes incluyen:
• Circuitos de atenuación de luz para controlar el brillo de la lámpara.
• Reguladores de velocidad del ventilador
• Circuitos de control de temperatura y calentador
• Circuitos de control de velocidad del motor
• Circuitos de disparo TRIAC para garantizar una conmutación suave y simétrica
• Circuitos de control de fase en sistemas de CA.
• Circuitos de control de potencia para electrodomésticos.

DIAC como dispositivo de activación en un circuito de control de calentador
En el primer circuito, el DIAC se utiliza para activar el TRIAC en una aplicación de control de calentador de CA.Las resistencias (R1 y R2 variable) y el condensador (C2) forman una red de sincronización o carga.Durante cada medio ciclo del suministro de CA, el condensador se carga gradualmente a través de las resistencias.Cuando el voltaje del capacitor alcanza el voltaje de ruptura del DIAC, el DIAC repentinamente conduce y envía un pulso agudo a través de la resistencia R3 a la puerta del TRIAC.Este pulso enciende el TRIAC, permitiendo que la corriente fluya a través del calentador durante el resto de ese medio ciclo.Al ajustar R2, cambia el tiempo de carga del condensador, que controla cuándo se dispara el DIAC y, por lo tanto, ajusta la salida de calor.El DIAC garantiza una activación fiable y simétrica en ambas mitades de la forma de onda de CA.

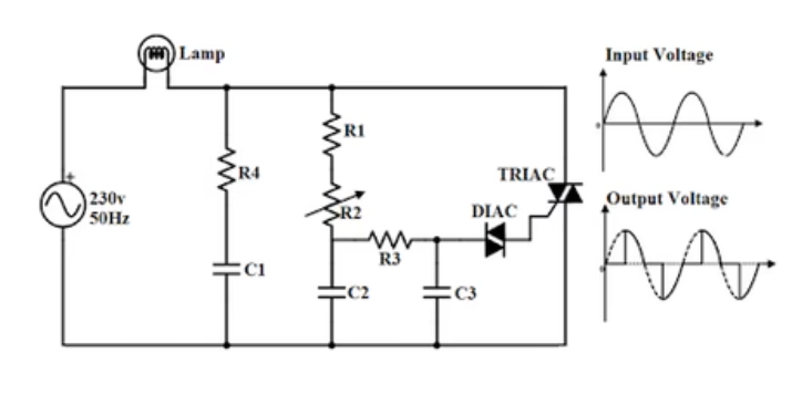
DIAC como elemento de control de fase en un circuito de atenuación de lámpara
En el segundo circuito, el DIAC se utiliza para el control de fase en un atenuador de lámpara.La red RC compuesta por R1, R2 ajustable y C2 controla la rapidez con la que se carga el condensador durante cada ciclo de CA.Una vez que el voltaje del capacitor alcanza el punto de ruptura del DIAC, el DIAC conduce y entrega un pulso de activación a la puerta TRIAC.Esto hace que el TRIAC se ENCIENDA a mitad del ciclo de CA en lugar de al principio.Como resultado, sólo una parte de la forma de onda de CA se aplica a la lámpara, lo que reduce su brillo.El ajuste de R2 cambia el ángulo de disparo del TRIAC, lo que permite un control suave del brillo.La forma de onda que se muestra ilustra cómo el voltaje de salida es una versión cortada de la onda sinusoidal de entrada.El DIAC proporciona un disparo estable y simétrico, lo que ayuda a prevenir el parpadeo y el ruido eléctrico.

Figura 4. Prueba de un DIAC usando un multímetro
UN DIAC no se puede probar completamente con un multímetro estándar porque el voltaje de ruptura del dispositivo es mucho mayor que el voltaje suministrado por el medidor.Cuando el multímetro está configurado en modo de prueba de diodo o continuidad, el DIAC generalmente mostrará un circuito abierto en ambas direcciones.Este comportamiento es normal y no significa que el DIAC esté defectuoso.
Para verificar fallas básicas, conecte las sondas del multímetro a través de los dos terminales DIAC y mida en ambas polaridades.Si el multímetro muestra cero o resistencia muy baja, el DIAC está en cortocircuito y dañado.Si la lectura permanece abierta o con una resistencia muy alta en ambas direcciones, el DIAC no está en cortocircuito y probablemente esté funcionando.
Una prueba con un multímetro sólo ayuda a detectar fallas por cortocircuito.Para verificar correctamente el funcionamiento del DIAC, se requiere un circuito de prueba con una fuente de voltaje más alta para confirmar el voltaje de ruptura y el comportamiento de conmutación correctos.
Ventajas del DIAC:
• Dispositivo simple de dos terminales
• Funciona en ambas direcciones de voltaje
• Proporciona disparo simétrico para circuitos de CA
• Mejora el disparo estable de TRIAC
• Tamaño pequeño y bajo costo
• Operación confiable en circuitos de control de fase de CA
Desventajas del DIAC:
• No se pueden amplificar las señales
• Sin terminal de control para una conmutación precisa
• Manejo limitado de corriente y potencia
• El voltaje de ruptura fijo no se puede ajustar
• No apto para aplicaciones de CC
• Requiere componentes adicionales para un control total
un diac y un TRIAC Son dispositivos semiconductores utilizados en circuitos de control de energía de CA.Aunque ambos manejan corriente bidireccional, desempeñan funciones diferentes, lo que hace que sea necesario comprender sus diferencias para el diseño adecuado del circuito.

Figura 5. Símbolo DIAC frente a TRIAC
|
Característica |
diac |
TRIAC |
|
Tipo de dispositivo |
Gatillo bidireccional
diodo |
Bidireccional
tiristor |
|
Terminales |
2 (MT1, MT2) |
3 (MT1, MT2, Puerta) |
|
terminales de control |
No disponible |
Terminal de puerta
disponible |
|
Dirección de
Operación |
Bidireccional |
Bidireccional |
|
Función principal |
Activación |
Conmutación de energía |
|
Manejo de energía |
muy bajo |
Medio a alto |
|
Clasificación actual |
muy bajo |
Alto |
|
Clasificación de voltaje |
Bajo a medio |
Medio a alto |
|
Voltaje de ruptura |
Fijo |
Controlado por puerta |
|
Método de conmutación |
Basado en voltaje |
Basado en pulsos de puerta |
|
Precisión de disparo |
moderado |
Alto |
|
Control de fase de CA |
indirecto |
directo |
|
Control de carga |
No se puede controlar la carga
directamente |
Controla la carga de CA
directamente |
|
Reducción de ruido |
Ayuda a mejorar
simetría |
puede generar
ruido de conmutación |
|
Emparejamiento típico |
Utilizado con TRIAC |
Utilizado con DIAC |
|
Ejemplos de aplicación |
gatillo TRIAC
circuitos |
Atenuadores de luz, motor,
control del calentador |
|
Costo |
Bajo |
Mayor que DIAC |
|
Complejidad del circuito |
Sencillo |
Más complejo |
|
Operación CC |
No apto |
Limitado (especial
casos) |
La elección del DIAC adecuado depende de algunos puntos básicos. primero, comprobar el voltaje de ruptura y asegúrese de que coincida con el voltaje necesario para activar el TRIAC correctamente.Si el valor es incorrecto, es posible que el circuito no cambie suavemente. Siguiente, mira la calificación actual para garantizar que el DIAC pueda manejar la corriente de disparo de forma segura.El voltaje nominal máximo debe ser mayor que el voltaje de suministro de CA para evitar daños.Considere también el tipo de paquete para que encaje correctamente en la placa de circuito. Por último, seleccione un DIAC con comportamiento similar en ambas direcciones, lo que ayuda a proporcionar una conmutación de CA fluida y confiable.
Un DIAC es un dispositivo simple de dos terminales que ayuda a que los TRIAC se enciendan sin problemas en circuitos de CA.Si bien no puede controlar la energía por sí solo, mejora la conmutación estable y equilibrada.Comprender el DIAC facilita el diseño de circuitos de control de alimentación de CA confiables.
ACERCA DE NOSOTROS
Satisfacción del cliente cada vez.Confianza mutua e intereses comunes.
¿Qué es un medio sumador y un sumador completo?Una guía sencilla
2026-01-01
Energía monofásica versus trifásica: una guía simple
2025-12-31
DIAC significa Diodo para corriente alterna.Es un dispositivo semiconductor bidireccional que se utiliza principalmente para activar TRIAC en circuitos de control de energía de CA.
No. Un DIAC bloquea la corriente en ambas direcciones hasta que se alcanza su voltaje de ruptura, mientras que un diodo bidireccional conduce a bajo voltaje.
Un DIAC garantiza que el TRIAC reciba un pulso de disparo agudo y simétrico, lo que permite una conmutación suave durante ambos semiciclos de CA.
Sí, pero rara vez se aplica por sí solo porque un DIAC no puede controlar la energía ni conmutar cargas directamente.
Sin un DIAC, el TRIAC puede activarse de manera desigual, provocando luces parpadeantes, ruido o control de brillo inestable.
No. Un DIAC no está polarizado y se puede conectar en cualquier dirección sin afectar el funcionamiento del circuito.
No. Los DIAC están diseñados para corrientes muy bajas y solo se usan como dispositivos de activación, no para manejo de energía.
No. Los DIAC están diseñados específicamente para circuitos de CA y no funcionan correctamente con voltaje de CC.
AFEM-S106-TR1GEmail: Info@ariat-tech.comHK TEL: +852 30501966AÑADIR: Salón 2703 27F Ho King Comm Center 2-16,
Fa Yuen St MongKok Kowloon, Hong Kong.